Skip to Main Content

Research Data Management

Why License Research Software and Code?

Code and software receive automatic copyright protection without registration. If shared without a licence, copyright restricts reuse, meaning others cannot legally use, modify, or distribute the work. To enable public reuse, researchers must apply an open-source licence.

Applying a license allows you to:
1.  Clarify permissions for others to use, modify or distribute, which would otherwise be restricted by copyright laws. 
2.  Protect yourself legally by including disclaimers of liability and warranty. 
3.  Set conditions for commercial use, and attributions. 
4.  Encourage adoption by others due to the legal clarity that licenses provide. 
5.  Maintain your rights as the owner of your code & software. 

Choosing a License in the NTU Context - Guidance Flowchart

This flowchart is developed by NTU Research Integrity and Ethics Office and Library (2025) to provide guidance to licensing research software and code in the NTU Context.

Questions to Consider when Choosing a License in the NTU Context

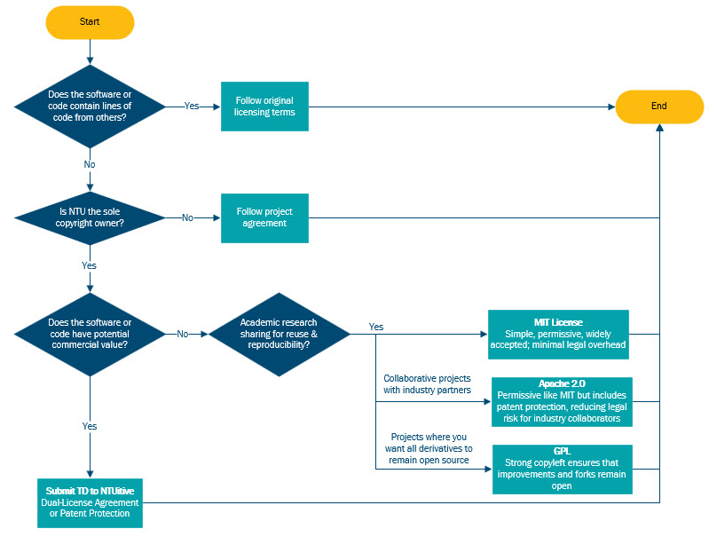
Does the software or code contain lines of code from others?

It is good practice to track the origin of all code included in software to ensure proper attribution and to understand what licences apply. Because every line of code carries copyright and may have its own licence, developers must check licence compatibility before reusing or building on others’ work. Not all open-source licences can be combined. The safest approach is to follow the existing licence terms of any reused code. Proprietary software cannot be used without explicit written permission, whereas open-source licences automatically grant the rights and conditions needed for reuse.

Is NTU the sole copyright owner?

Under the NTU Research Data Policy and Intellectual Property Policy, NTU owns all research software and code developed by staff and students through research projects, except in cases such as sponsored research, multi-institutional collaborations, or industry partnerships where different terms may apply.

Does the software or code have potential commercial value?

If your research software or code has potential commercial value, NTUitive should be informed as early as possible to safeguard its value and support downstream commercial applications. NTU researchers should submit a Technology Disclosure (TD) to NTUitive so that the University can assess whether to pursue patent protection, particularly for code or software with strong commercial potential and sufficiently broad patentable claims.

Faculty and staff should note that any publications or public disclosures must be withheld until patent protection has been secured.

For further guidance, please contact NTUitive regarding Info-Comm Tech (ICT) commercialisation.

Will there be academic research sharing to facilitate reuse and reproducibility?

If yes, consider applying an Open Source Software (OSS) license to your shared research software or code. The choice of a license will largely depend on whether you want to put any constraints on anyone who uses your software. The more permissive the licence, the less constraints on the end user. To help you navigate the different options, there are some useful licence selector tools to help you, such as:

If you are working in a community, then it is best to choose a licence that is associated with that community. There is an extensive list of common software licences.

Permissive versus Restrictive Software Licences

When choosing a license, consider the following types of licenses:

Permissive Software Licenses

These licences permit users to use, modify, and distribute the code, provided that proper attribution is given to the original creator. MIT is amongst the most open-source software licences. The Apache License is also permissive and compatible with other licenses. It includes a patent clause that prevents users from filing patent infringement claims related to Apache-licensed code.

Restrictive Software Licenses

The GNU General Public License (GPL) license allows free use and modification of software but require that derivative works be released under the same license, which makes it more restrictive than permissive license like MIT. 
GPL automatically applies to any derivative work, even with minimal use or linkage, making it incompatible with licenses like Apache. 

Comparison of software licenses

  MIT Apache 2.0 GPL v3
Permissions Free to use, modify, distribute, and sublicense. Similar to MIT, but includes an explicit patent grant. Free to use, modify, and distribute.
Conditions Must include the original copyright and license notice. Must include license notice and state changes made. Copyleft – derivative works must also be GPL licensed.
Liability Disclaims warranties and liability. Disclaims warranties and liability. Disclaims warranties and liability.
Best for Maximum freedom with minimal restrictions. Projects where patent protection matters. Ensuring all modified versions remain open source.
Link to license MIT Apache 2.0 GPL v3